Skip to main content
GBI Knowledge Base
View All
Search
Books
Log in
Info
Content
Maintenance Helpdesk T...
Page Revisions
Revision #86 Changes
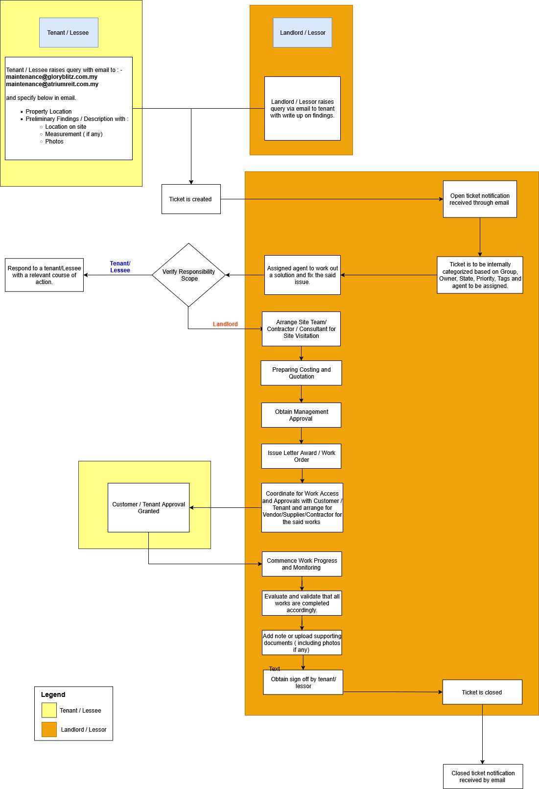
Maintenance Helpdesk Ticket Flowchart
Back to top